Service Overview
Introduction
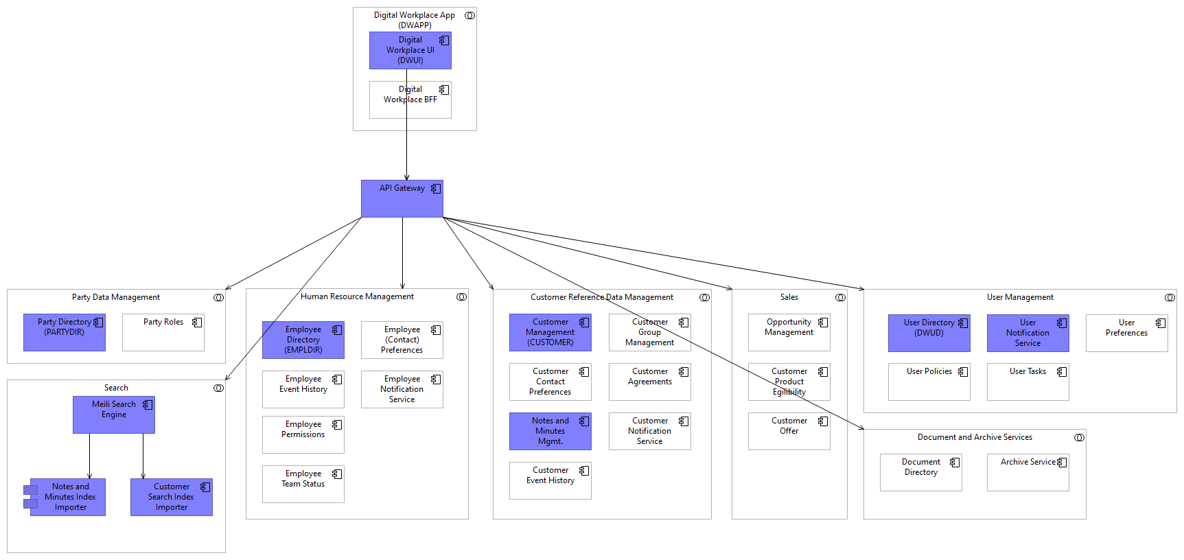
In this section, team has decided to give an overview of all the services that needs to be designed and built to design the CRM system.
Overview
To design the CRM system, team has taken the service landscape and on the basis of that, we have started designing and building the services. The CRM system contain the backend services which then consumed by the UI and create the system. Jack, Alexander, Ben, Clara, and Julia are involved in designing the backend services and the creating the UI for the CRM system.
Here is an overview of the services

Checklist of Services
The following are the backend services that have been designed and built to meet the requirements. For each service, the document will focus on one or two aspects of the tool which will help you to understand it and create your own solution based on your needs.